Токовая петля 4-20 мА
5 июн 2021 в 22:13
Интерфейс токовая петля 4-20 мА – один из самых старых, и в то же время самых надежных и помехоустойчивых стандартов передачи информации на большие расстояния. Основным его применением являются промышленные системы автоматики. В последнее время, в связи с распространением цифровых методов управления, для систем на основе токовой петли 4-20 мА разработан набор коммуникационных стандартов для промышленных сетей HART (Highway Addressable Remote Transducer). О физических основах токовой петли, особенностях ее реализации и разновидностях интерфейса призвана напомнить эта статья.
Любая система управления помимо электроники и исполнительных устройств включает в себя набор интерфейсов, с помощью которых происходит сопряжение всех ее элементов в единое целое. Именно интерфейсы обеспечивают надежное функционирование оборудования в реальных, порой весьма жестких условиях. Анализ наиболее популярных аналоговых и цифровых способов обмена информацией с удаленными элементами показывает, что многие из них основаны на использовании токовой петли (Current Loop). Благодаря простоте, высокой помехозащищенности и ряду других положительных качеств, токовая петля, особенно интерфейс 4-20 мА, заслуженно стала одной из самых распространенных основ для передачи информации на большие расстояния.
Однако сегодня, во многом благодаря почтенному возрасту данного метода, истоки которого следует искать в технической литературе середины ХХ века, некоторые разработчики, особенно начинающие, не до конца понимают всех его особенностей, что приводит к появлению досадных ошибок при проектировании. Поэтому базовую информацию о данном методе передачи данных необходимо периодически обновлять, что и является целью этой статьи.
Почему ток, а не напряжение?
Как известно из школьного курса физики, режим работы участка электрической цепи (двухполюсника) определяется двумя основными параметрами: напряжением U – разностью потенциалов на его концах, и током I, протекающим через него (рисунок 1). В общем случае связь между значениями U и I может быть достаточно сложной, ведь она зависит от внутренней начинки двухполюсника, который может содержать все что угодно, в том числе и источники электрической энергии. Однако в простейшем случае, – для резистора с сопротивлением R, – эти два параметра связаны законом Ома: U = I × R.

Таким образом, при использовании на приемной стороне резистора в качестве датчика входного сигнала, теоретически нет никакой разницы между способами передачи сигнала – с помощью напряжения или с помощью тока, ведь эти два параметра взаимосвязаны. Более того, с технической точки зрения передавать информацию с помощью напряжения проще, чем с помощью тока, ведь большинство существующих источников электрической энергии является источниками напряжения, да и приборов, в том числе и полупроводниковых, способных контролировать или регулировать напряжение, намного больше. Кроме этого, система, передающая информацию с помощью напряжения при бесконечно большом сопротивлении измерительного элемента (R ⇒ ∞) практически не потребляет тока (I ⇒ 0). Это означает, что теоретически она может быть намного экономичней, ведь в этом случае мощность сигнала P, а следовательно, и затраты энергии на его передачу могут быть сколь угодно малыми (P = U × I ⇒ 0).
И действительно, вряд ли кто-то будет использовать токовую петлю для связи, например, двух микроконтроллеров, расположенных на одной плате в нескольких сантиметрах друг от друга. Однако когда речь заходит о расстояниях больше десяти метров или о передаче информации в сложной электромагнитной обстановке, основные недостатки токовой петли при работе на малых расстояниях превращаются в ее достоинства, и она становится одним из самых надежных и эффективных способов передачи информации.
Основным преимуществом токовой петли является высокая точность передачи информации. В реальной системе связи на величину напряжения сигнала на приемной стороне влияют физические параметры линии, в первую очередь – активное сопротивление ее проводников RЛ1 и RЛ2 (рисунок 2). Действительно, согласно второму закону Кирхгофа, сумма напряжений в замкнутом контуре должна быть равна нулю, поэтому напряжение UВЫХ, генерируемое передатчиком, равно сумме падений напряжений на сопротивлениях проводов линии связи UЛ1, UЛ2 и входном сопротивлении приемника UВХ. Это означает, что для точной передачи сигнала, особенно аналогового, с помощью напряжения необходимо каждый раз подстраивать систему под конкретную линию связи. Учитывая, что активные сопротивления проводников RЛ1 и RЛ2 физической линии зависят от многих факторов, в первую очередь от температуры, такую настройку необходимо проводить регулярно, в зависимости от времени суток и погодных условий.

В отличие от напряжения, величина которого отличается для каждого участка, ток во всех элементах неразветвленной электрической цепи одинаков. Это означает, что качество передаваемой информации (силу тока) можно контролировать не только на приемной, но и на передающей стороне, тем самым подстраиваясь под все изменения параметров линии. Таким образом, система передачи данных на основе токовой петли не требует каких либо дополнительных инструментов калибровки или автоподстройки под конкретную линию связи – эту функцию автоматически выполняет передатчик.
Влияние параметров линии связи в системе, передающей информацию с помощью напряжения, теоретически можно уменьшить, увеличив внутреннее сопротивление приемника (в идеальном случае R ⇒ ∞). В этом случае произойдет уменьшение тока в линии, а следовательно, и падение напряжения на сопротивлениях RЛ1 и RЛ2. Однако при работе с длинными линиями это приведет к ухудшению качества связи, поскольку кроме сигнала в системе существуют еще и помехи.
Помеха является такой же неотъемлемой частью систем передачи данных как передатчик, приемник и линия связи. В аналоговых системах наличие помех приводит к уменьшению соотношения «сигнал/шум», а в цифровых – к увеличению вероятности ошибки. В системе на основе передачи напряжения напряжение, создаваемое помехой UПОМ, суммируется с выходным напряжением передатчика UВЫХ (рисунок 3), поэтому на приемной стороне их разделение весьма затруднительно. А вот в системе на основе передачи тока любые отклонения выходного сигнала, в том числе и вызванные помехой, могут быть скомпенсированы на передающей стороне. Воздействие помехи в этом случае проявится в виде изменения напряжения на выходе передатчика на величину -UПОМ, но ток в линии останется неизменным.

Это также можно объяснить иначе: в системе на основе передачи напряжения энергия помехи выделится на входе приемника, где она причинит максимальный вред, а в системе на основе передачи тока – на выходе передатчика, где эффект от ее воздействия будет минимальным. Действительно, поскольку падение напряжения на участке резистивной цепи пропорционально ее сопротивлению, энергия помехи должна выделиться на участке, имеющем максимальное сопротивление. В системе на основе передачи напряжения внутреннее сопротивление передатчика RПЕР (источника напряжения) должно быть как можно меньше, а приемника (вольтметра) – максимально большим (рисунок 3). В системе на основе передачи тока все наоборот: внутреннее сопротивление передатчика (источника тока) должно быть максимально большим, а приемника (амперметра) – минимальным. Таким образом, теоретически (и практически) системы связи на основе токовой петли имеют больший уровень помехозащищенности, чем системы связи на основе передачи напряжения.
Интерфейс 4-20 мА
В основе интерфейса 4-20 мА лежит токовая петля с рабочими значениями токов в диапазоне 4…20 мА. Изменение значения тока до значения менее 3,8 мА свидетельствует об обрыве линии, а выше 20,5 мА – о коротком замыкании. Таким образом, этот интерфейс позволяет контролировать целостность физических соединений в системе.
В общем случае логическое соответствие уровней тока может быть любым, однако традиционно малый уровень соответствует низкому уровню контролируемой величины, а большой – высокому. Так, например, выходной сигнал аналогового датчика, контролирующего уровень заполнения бака, равный 4 мА, будет соответствовать пустому баку, а 20 мА – полному. Если же бак будет заполнен наполовину, то датчик сформирует ток 12 мА (4 + (20 – 4)/2 = 12 мА). В цифровых двоичных системах ток, равный 4 мА, обычно соответствует уровню логического нуля, а 20 мА – логической единице.
Прототипом электрического интерфейса 4-20 мА является его пневматический аналог с уровнями давлений 3…15 фунтов на квадратный дюйм (0,2…1 бар). До широкого распространения электроники именно этот стандарт был доминирующим в промышленности. Именно в нем появился «смещенный ноль», когда низкий уровень сигнала отличался от нулевого значения. В свое время это было связано с тем, что, во-первых, давление меньше 0,2 бар было технически сложно обнаружить, а во-вторых – уменьшение давления ниже этой величины свидетельствовало о наличии повреждений.
По мере развития электроники, особенно в области микроконтроллеров, пневматические системы управления постепенно вытеснялись электронной автоматикой. Однако до сих пор выпускается множество устройств с пневматическими интерфейсами управления, например, регулирующая арматура для трубопроводов. Это связано с тем, что использование в них электрических приводов технически сложно или дорого. В этом случае используются специализированные преобразователи интерфейсов «токовая петля 4-20 мА» в «давление 3-15 фунтов на квадратный дюйм» (и наоборот), предназначенные для сопряжения электронной и пневматической частей системы управления (рисунок 4).

Основными преимуществами интерфейса 4-20 мА являются:
- простота – в самом простейшем случае удаленное устройство можно подключить с помощью всего двух проводов;
- высокая точность передачи сигнала – поскольку ток одинаков во всех элементах системы передачи, передатчик всегда знает, какой уровень сигнала получит приемник;
- высокая помехозащищенность за счет двойного контроля тока (и на стороне передачи, и на стороне приема), позволяющая подключать удаленные (порой до десятков километров) объекты, например, с помощью стандартных телефонных линий;
- независимость качества связи от длины линии, которая влияет только на максимальную скорость передачи данных;
- возможность самодиагностики как обрыва, так и короткого замыкания линии;
-теоретически неограниченная дальность связи – фактически максимальная длина соединительного кабеля ограничена лишь электрической прочностью его изоляции и скоростью передачи данных.
Все это привело к широкому распространению данного интерфейса на практике, особенно в промышленных системах, и поддержке большим количеством производителей, что является еще одним, пожалуй, самым главным его преимуществом.
Однако, как и любой другой интерфейс, токовая петля имеет ряд недостатков и ограничений, на которые следует обратить внимание при разработке. Основным из них является возможность передачи по одному кабелю только одного сигнала. При большом количестве устройств это может стать проблемой, поскольку кроме увеличения количества кабелей могут возникнуть нежелательные паразитные контуры в цепи заземления, что негативно скажется на помехоустойчивости системы. Также при большом количестве одновременно используемых интерфейсов необходимо уделять особое внимание качеству и состоянию кабелей, поскольку все преимущества токовой петли исчезают при нарушении изоляции передающих линий.
Еще одним недостатком токовой петли является относительно низкая (по сегодняшним меркам) скорость передачи информации, напрямую зависящая от длины линии. В отличие от систем на основе передачи напряжения, для которых скорость перезаряда паразитной емкости кабеля можно повысить, например, увеличением мощности передатчика (ведь его кратковременный максимальный выходной ток теоретически ничем не ограничен), выходной ток передатчика для токовой петли не должен превышать 20 мА. Пусть в системе связи используется типовой кабель с погонной емкостью, равной 75 пФ/м. В этом случае отрезок линии длиной 1 км будет иметь емкость 75 нФ. Пусть входное сопротивление приемника равно 250 Ом, что при выходном токе 20 мА обеспечивает напряжение на входе приемника 5 B. В этом случае для заряда паразитной емкости линии до такого напряжения потребуется около 18,5 мкс. Нетрудно подсчитать, что максимальная скорость передачи в этом случае не может превышать 54 кбит/с, и она будет пропорционально уменьшаться по мере увеличения длины кабеля. В реальных системах скорость передачи данных по интерфейсу 4-20 мА обычно не превышает 9600 кбит/с. Тем не менее, для большинства систем управления этого оказывается вполне достаточно.
Основные узлы интерфейса 4-20 мА
В идеальном случае для создания информационного сигнала следовало бы использовать специализированный управляемый генератор тока. Однако технически оказалось проще разделить функции электропитания и формирования сигнала и использовать в системе два отдельных узла: источник питания, обеспечивающий систему электрической энергией, и управляемый стабилизатор тока, выполняющий функцию генератора (передатчика) сигнала. Это позволило:
- подключить приемопередающую часть системы к стандартным шинам питания (9 В, 12 В, 24 В и так далее);
- гибко выбирать необходимый уровень рабочего напряжения;
- избавиться от привязки источника электрической энергии к передающему узлу.
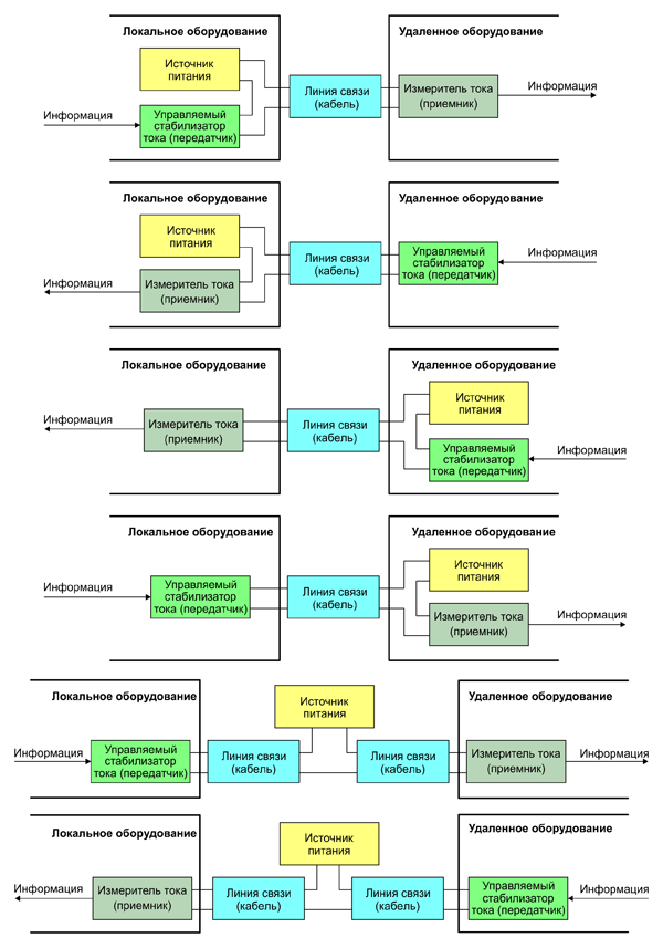
При таком подходе источник питания для приемопередающей части в общем случае может находиться в любой части системы: как в локальном, так и в удаленном оборудовании, а также подключаться в виде отдельного устройства непосредственно в разрыв кабеля линии связи (рисунок 5).

Напряжение питания приемопередающей части зависит от падения напряжения в линии связи. Чем длиннее линия связи и чем тоньше провод, тем выше должен быть этот параметр. Для объектов, расположенных на значительном расстоянии, напряжение питания может достигать 120 В и более.
В целом напряжение источника питания должно быть приблизительно на 10% больше общего падения напряжения на всех элементах приемопередающего тракта при максимальном токе (20 мА). Если напряжение питания будет ниже, то из-за высокого сопротивления контура управляемый стабилизатор тока просто не сможет обеспечить нужный ток. Повышенное же значение этого параметра в худшем случае, например, при обрыве кабеля, может привести к выходу оборудования из строя.
Дистанционное питание удаленного оборудования
Поскольку падение напряжения в линии не влияет на качество передачи информации, то возникает вопрос: а можно ли его дополнительно увеличить, отобрав часть энергии сигнала для питания удаленного оборудования? Оказывается, в некоторых случаях это вполне возможно. Например, если на приемной стороне добавить в линию дополнительное сопротивление 500 Ом (рисунок 6), то при протекании тока на нем будет формироваться падение напряжения от 2 В (при токе 4 мА) до 10 В (при токе 20 мА), что вполне достаточно для питания маломощных измерительных узлов (в данном случае мощность при токе 4 мА будет равна 8 мВт). Очевидно, что введение дополнительного падения напряжения в линии должно быть скомпенсировано соответствующим увеличением напряжения источника питания.

В большинстве случаев мощности сигнала, снимаемого с токовой петли интерфейса 4-20 мА, достаточно для питания большинства датчиков, например, датчиков температуры или влажности, положения ротора электродвигателя и других малопотребляющих устройств. Однако если разработчику необходимо удаленно питать устройства, содержащие более мощные приборы, например, реле или жидкокристаллический экран с LED-подсветкой, тогда необходимо использовать иные варианты: либо отдельный источник питания, либо другие разновидности интерфейса 4-20 мА.
Разновидности интерфейсов 4-20 мА
Все рассмотренные выше варианты использования интерфейса 4-20 мА относились к его двухпроводной версии, которая является самой простой и бюджетной. Как было сказано выше, единственным недостатком двухпроводного соединения является ограниченная мощность питания удаленного оборудования, связанная с конечным значением как максимального тока в линии (20 мА), так и максимального падения напряжения на приемной стороне.
Этот недостаток полностью устранен в четырехпроводной версии рассматриваемого интерфейса, в которой для питания удаленного оборудования используется отдельный узел, подключаемый с помощью отдельного электрического кабеля (рисунок 7). При таком подходе информационная часть системы оказывается полностью изолированной от всех остальных цепей (при условии, что передатчик и приемник интерфейса 4-20 мА тоже содержат соответствующие изолирующие компоненты), что обеспечивает наивысший уровень защиты от электромагнитных помех. Напряжение питания удаленного оборудования в общем случае может быть любым. Чаще всего используются постоянные (12, 24 или 48 В) или переменное (220 В, 50 Гц) напряжения, что позволяет использовать для этой цели стандартные шины и источники питания.

Очевидно, что такой вариант подключения является самым сложным и дорогим, однако он позволяет дистанционно питать оборудование теоретически любой мощности и передавать информацию с наивысшим уровнем помехозащищенности. Конечно, на практике реальная мощность подключаемого оборудования ограничена пропускной способностью электрического кабеля, да и к интерфейсу 4-20 мА, откровенно говоря, такой способ соединения относится лишь формально, ведь в данном случае речь идет фактически о двух параллельно работающих независимых системах: системе питания и системе передачи информации.
Незначительно упростить систему можно путем замены двух двухпроводных кабелей одним четырехпроводным. Однако этот вариант в большинстве случаев будет компромиссным, поскольку жилы проводников электрической части кабеля чаще всего должны иметь большее сечение, а при высоких питающих напряжениях – и большую прочность изоляции, по сравнению с проводами его информационной части. Да и вероятность ошибочного подключения оборудования при использовании четырехпроводного кабеля значительно возрастает.
Если позволяют технические условия, то можно использовать промежуточный – трехпроводный вариант интерфейса. Его потенциальные возможности (высокая мощность дистанционного подключаемого оборудования и уровень помехозащищенности) за счет отдельных линий питания и передачи информации аналогичны четырехпроводной версии, но, за счет исключения электрической изоляции между разными частями системы, эта версия интерфейса оказывается проще и бюджетней. Например, в трехпроводной версии интерфейса 4-20 мА приемопередающие узлы и все остальное оборудование можно питать от одного источника (рисунок 8).

Таким образом, трех- и четырехпроводные версии 4-20 мА позволяют увеличить мощность дистанционно подключаемого оборудования, однако при этом возрастает как сложность, так и стоимость системы. Кроме этого, при использовании систем на опасных объектах увеличение уровня мощности, подаваемой к удаленному узлу, может вызвать проблемы с обеспечением требуемого уровня искро-, взрыво- и пожарной безопасности. Следует также отметить, что при использовании двухпроводной версии интерфейса 4-20 мА проблем с сертификацией оборудования для работы во взрывоопасных средах практически не возникает, то есть, на удаленное оборудование подается настолько мало энергии, что там даже нет условий для возникновения искры.
Интерфейс токовая петля 4-20 мА – один из самых старых, и в то же время самых надежных и помехоустойчивых стандартов передачи информации на большие расстояния. Основным его применением являются промышленные системы автоматики. В последнее время, в связи с распространением цифровых методов управления, для систем на основе токовой петли 4-20 мА разработан набор коммуникационных стандартов для промышленных сетей HART (Highway Addressable Remote Transducer). О физических основах токовой петли, особенностях ее реализации и разновидностях интерфейса призвана напомнить эта статья.
Любая система управления помимо электроники и исполнительных устройств включает в себя набор интерфейсов, с помощью которых происходит сопряжение всех ее элементов в единое целое. Именно интерфейсы обеспечивают надежное функционирование оборудования в реальных, порой весьма жестких условиях. Анализ наиболее популярных аналоговых и цифровых способов обмена информацией с удаленными элементами показывает, что многие из них основаны на использовании токовой петли (Current Loop). Благодаря простоте, высокой помехозащищенности и ряду других положительных качеств, токовая петля, особенно интерфейс 4-20 мА, заслуженно стала одной из самых распространенных основ для передачи информации на большие расстояния.
Однако сегодня, во многом благодаря почтенному возрасту данного метода, истоки которого следует искать в технической литературе середины ХХ века, некоторые разработчики, особенно начинающие, не до конца понимают всех его особенностей, что приводит к появлению досадных ошибок при проектировании. Поэтому базовую информацию о данном методе передачи данных необходимо периодически обновлять, что и является целью этой статьи.
Почему ток, а не напряжение?
Как известно из школьного курса физики, режим работы участка электрической цепи (двухполюсника) определяется двумя основными параметрами: напряжением U – разностью потенциалов на его концах, и током I, протекающим через него (рисунок 1). В общем случае связь между значениями U и I может быть достаточно сложной, ведь она зависит от внутренней начинки двухполюсника, который может содержать все что угодно, в том числе и источники электрической энергии. Однако в простейшем случае, – для резистора с сопротивлением R, – эти два параметра связаны законом Ома: U = I × R.

Таким образом, при использовании на приемной стороне резистора в качестве датчика входного сигнала, теоретически нет никакой разницы между способами передачи сигнала – с помощью напряжения или с помощью тока, ведь эти два параметра взаимосвязаны. Более того, с технической точки зрения передавать информацию с помощью напряжения проще, чем с помощью тока, ведь большинство существующих источников электрической энергии является источниками напряжения, да и приборов, в том числе и полупроводниковых, способных контролировать или регулировать напряжение, намного больше. Кроме этого, система, передающая информацию с помощью напряжения при бесконечно большом сопротивлении измерительного элемента (R ⇒ ∞) практически не потребляет тока (I ⇒ 0). Это означает, что теоретически она может быть намного экономичней, ведь в этом случае мощность сигнала P, а следовательно, и затраты энергии на его передачу могут быть сколь угодно малыми (P = U × I ⇒ 0).
И действительно, вряд ли кто-то будет использовать токовую петлю для связи, например, двух микроконтроллеров, расположенных на одной плате в нескольких сантиметрах друг от друга. Однако когда речь заходит о расстояниях больше десяти метров или о передаче информации в сложной электромагнитной обстановке, основные недостатки токовой петли при работе на малых расстояниях превращаются в ее достоинства, и она становится одним из самых надежных и эффективных способов передачи информации.
Основным преимуществом токовой петли является высокая точность передачи информации. В реальной системе связи на величину напряжения сигнала на приемной стороне влияют физические параметры линии, в первую очередь – активное сопротивление ее проводников RЛ1 и RЛ2 (рисунок 2). Действительно, согласно второму закону Кирхгофа, сумма напряжений в замкнутом контуре должна быть равна нулю, поэтому напряжение UВЫХ, генерируемое передатчиком, равно сумме падений напряжений на сопротивлениях проводов линии связи UЛ1, UЛ2 и входном сопротивлении приемника UВХ. Это означает, что для точной передачи сигнала, особенно аналогового, с помощью напряжения необходимо каждый раз подстраивать систему под конкретную линию связи. Учитывая, что активные сопротивления проводников RЛ1 и RЛ2 физической линии зависят от многих факторов, в первую очередь от температуры, такую настройку необходимо проводить регулярно, в зависимости от времени суток и погодных условий.

В отличие от напряжения, величина которого отличается для каждого участка, ток во всех элементах неразветвленной электрической цепи одинаков. Это означает, что качество передаваемой информации (силу тока) можно контролировать не только на приемной, но и на передающей стороне, тем самым подстраиваясь под все изменения параметров линии. Таким образом, система передачи данных на основе токовой петли не требует каких либо дополнительных инструментов калибровки или автоподстройки под конкретную линию связи – эту функцию автоматически выполняет передатчик.
Влияние параметров линии связи в системе, передающей информацию с помощью напряжения, теоретически можно уменьшить, увеличив внутреннее сопротивление приемника (в идеальном случае R ⇒ ∞). В этом случае произойдет уменьшение тока в линии, а следовательно, и падение напряжения на сопротивлениях RЛ1 и RЛ2. Однако при работе с длинными линиями это приведет к ухудшению качества связи, поскольку кроме сигнала в системе существуют еще и помехи.
Помеха является такой же неотъемлемой частью систем передачи данных как передатчик, приемник и линия связи. В аналоговых системах наличие помех приводит к уменьшению соотношения «сигнал/шум», а в цифровых – к увеличению вероятности ошибки. В системе на основе передачи напряжения напряжение, создаваемое помехой UПОМ, суммируется с выходным напряжением передатчика UВЫХ (рисунок 3), поэтому на приемной стороне их разделение весьма затруднительно. А вот в системе на основе передачи тока любые отклонения выходного сигнала, в том числе и вызванные помехой, могут быть скомпенсированы на передающей стороне. Воздействие помехи в этом случае проявится в виде изменения напряжения на выходе передатчика на величину -UПОМ, но ток в линии останется неизменным.

Это также можно объяснить иначе: в системе на основе передачи напряжения энергия помехи выделится на входе приемника, где она причинит максимальный вред, а в системе на основе передачи тока – на выходе передатчика, где эффект от ее воздействия будет минимальным. Действительно, поскольку падение напряжения на участке резистивной цепи пропорционально ее сопротивлению, энергия помехи должна выделиться на участке, имеющем максимальное сопротивление. В системе на основе передачи напряжения внутреннее сопротивление передатчика RПЕР (источника напряжения) должно быть как можно меньше, а приемника (вольтметра) – максимально большим (рисунок 3). В системе на основе передачи тока все наоборот: внутреннее сопротивление передатчика (источника тока) должно быть максимально большим, а приемника (амперметра) – минимальным. Таким образом, теоретически (и практически) системы связи на основе токовой петли имеют больший уровень помехозащищенности, чем системы связи на основе передачи напряжения.
Интерфейс 4-20 мА
В основе интерфейса 4-20 мА лежит токовая петля с рабочими значениями токов в диапазоне 4…20 мА. Изменение значения тока до значения менее 3,8 мА свидетельствует об обрыве линии, а выше 20,5 мА – о коротком замыкании. Таким образом, этот интерфейс позволяет контролировать целостность физических соединений в системе.
В общем случае логическое соответствие уровней тока может быть любым, однако традиционно малый уровень соответствует низкому уровню контролируемой величины, а большой – высокому. Так, например, выходной сигнал аналогового датчика, контролирующего уровень заполнения бака, равный 4 мА, будет соответствовать пустому баку, а 20 мА – полному. Если же бак будет заполнен наполовину, то датчик сформирует ток 12 мА (4 + (20 – 4)/2 = 12 мА). В цифровых двоичных системах ток, равный 4 мА, обычно соответствует уровню логического нуля, а 20 мА – логической единице.
Прототипом электрического интерфейса 4-20 мА является его пневматический аналог с уровнями давлений 3…15 фунтов на квадратный дюйм (0,2…1 бар). До широкого распространения электроники именно этот стандарт был доминирующим в промышленности. Именно в нем появился «смещенный ноль», когда низкий уровень сигнала отличался от нулевого значения. В свое время это было связано с тем, что, во-первых, давление меньше 0,2 бар было технически сложно обнаружить, а во-вторых – уменьшение давления ниже этой величины свидетельствовало о наличии повреждений.
По мере развития электроники, особенно в области микроконтроллеров, пневматические системы управления постепенно вытеснялись электронной автоматикой. Однако до сих пор выпускается множество устройств с пневматическими интерфейсами управления, например, регулирующая арматура для трубопроводов. Это связано с тем, что использование в них электрических приводов технически сложно или дорого. В этом случае используются специализированные преобразователи интерфейсов «токовая петля 4-20 мА» в «давление 3-15 фунтов на квадратный дюйм» (и наоборот), предназначенные для сопряжения электронной и пневматической частей системы управления (рисунок 4).

Основными преимуществами интерфейса 4-20 мА являются:
- простота – в самом простейшем случае удаленное устройство можно подключить с помощью всего двух проводов;
- высокая точность передачи сигнала – поскольку ток одинаков во всех элементах системы передачи, передатчик всегда знает, какой уровень сигнала получит приемник;
- высокая помехозащищенность за счет двойного контроля тока (и на стороне передачи, и на стороне приема), позволяющая подключать удаленные (порой до десятков километров) объекты, например, с помощью стандартных телефонных линий;
- независимость качества связи от длины линии, которая влияет только на максимальную скорость передачи данных;
- возможность самодиагностики как обрыва, так и короткого замыкания линии;
-теоретически неограниченная дальность связи – фактически максимальная длина соединительного кабеля ограничена лишь электрической прочностью его изоляции и скоростью передачи данных.
Все это привело к широкому распространению данного интерфейса на практике, особенно в промышленных системах, и поддержке большим количеством производителей, что является еще одним, пожалуй, самым главным его преимуществом.
Однако, как и любой другой интерфейс, токовая петля имеет ряд недостатков и ограничений, на которые следует обратить внимание при разработке. Основным из них является возможность передачи по одному кабелю только одного сигнала. При большом количестве устройств это может стать проблемой, поскольку кроме увеличения количества кабелей могут возникнуть нежелательные паразитные контуры в цепи заземления, что негативно скажется на помехоустойчивости системы. Также при большом количестве одновременно используемых интерфейсов необходимо уделять особое внимание качеству и состоянию кабелей, поскольку все преимущества токовой петли исчезают при нарушении изоляции передающих линий.
Еще одним недостатком токовой петли является относительно низкая (по сегодняшним меркам) скорость передачи информации, напрямую зависящая от длины линии. В отличие от систем на основе передачи напряжения, для которых скорость перезаряда паразитной емкости кабеля можно повысить, например, увеличением мощности передатчика (ведь его кратковременный максимальный выходной ток теоретически ничем не ограничен), выходной ток передатчика для токовой петли не должен превышать 20 мА. Пусть в системе связи используется типовой кабель с погонной емкостью, равной 75 пФ/м. В этом случае отрезок линии длиной 1 км будет иметь емкость 75 нФ. Пусть входное сопротивление приемника равно 250 Ом, что при выходном токе 20 мА обеспечивает напряжение на входе приемника 5 B. В этом случае для заряда паразитной емкости линии до такого напряжения потребуется около 18,5 мкс. Нетрудно подсчитать, что максимальная скорость передачи в этом случае не может превышать 54 кбит/с, и она будет пропорционально уменьшаться по мере увеличения длины кабеля. В реальных системах скорость передачи данных по интерфейсу 4-20 мА обычно не превышает 9600 кбит/с. Тем не менее, для большинства систем управления этого оказывается вполне достаточно.
Основные узлы интерфейса 4-20 мА
В идеальном случае для создания информационного сигнала следовало бы использовать специализированный управляемый генератор тока. Однако технически оказалось проще разделить функции электропитания и формирования сигнала и использовать в системе два отдельных узла: источник питания, обеспечивающий систему электрической энергией, и управляемый стабилизатор тока, выполняющий функцию генератора (передатчика) сигнала. Это позволило:
- подключить приемопередающую часть системы к стандартным шинам питания (9 В, 12 В, 24 В и так далее);
- гибко выбирать необходимый уровень рабочего напряжения;
- избавиться от привязки источника электрической энергии к передающему узлу.
При таком подходе источник питания для приемопередающей части в общем случае может находиться в любой части системы: как в локальном, так и в удаленном оборудовании, а также подключаться в виде отдельного устройства непосредственно в разрыв кабеля линии связи (рисунок 5).

Напряжение питания приемопередающей части зависит от падения напряжения в линии связи. Чем длиннее линия связи и чем тоньше провод, тем выше должен быть этот параметр. Для объектов, расположенных на значительном расстоянии, напряжение питания может достигать 120 В и более.
В целом напряжение источника питания должно быть приблизительно на 10% больше общего падения напряжения на всех элементах приемопередающего тракта при максимальном токе (20 мА). Если напряжение питания будет ниже, то из-за высокого сопротивления контура управляемый стабилизатор тока просто не сможет обеспечить нужный ток. Повышенное же значение этого параметра в худшем случае, например, при обрыве кабеля, может привести к выходу оборудования из строя.
Дистанционное питание удаленного оборудования
Поскольку падение напряжения в линии не влияет на качество передачи информации, то возникает вопрос: а можно ли его дополнительно увеличить, отобрав часть энергии сигнала для питания удаленного оборудования? Оказывается, в некоторых случаях это вполне возможно. Например, если на приемной стороне добавить в линию дополнительное сопротивление 500 Ом (рисунок 6), то при протекании тока на нем будет формироваться падение напряжения от 2 В (при токе 4 мА) до 10 В (при токе 20 мА), что вполне достаточно для питания маломощных измерительных узлов (в данном случае мощность при токе 4 мА будет равна 8 мВт). Очевидно, что введение дополнительного падения напряжения в линии должно быть скомпенсировано соответствующим увеличением напряжения источника питания.

В большинстве случаев мощности сигнала, снимаемого с токовой петли интерфейса 4-20 мА, достаточно для питания большинства датчиков, например, датчиков температуры или влажности, положения ротора электродвигателя и других малопотребляющих устройств. Однако если разработчику необходимо удаленно питать устройства, содержащие более мощные приборы, например, реле или жидкокристаллический экран с LED-подсветкой, тогда необходимо использовать иные варианты: либо отдельный источник питания, либо другие разновидности интерфейса 4-20 мА.
Разновидности интерфейсов 4-20 мА
Все рассмотренные выше варианты использования интерфейса 4-20 мА относились к его двухпроводной версии, которая является самой простой и бюджетной. Как было сказано выше, единственным недостатком двухпроводного соединения является ограниченная мощность питания удаленного оборудования, связанная с конечным значением как максимального тока в линии (20 мА), так и максимального падения напряжения на приемной стороне.
Этот недостаток полностью устранен в четырехпроводной версии рассматриваемого интерфейса, в которой для питания удаленного оборудования используется отдельный узел, подключаемый с помощью отдельного электрического кабеля (рисунок 7). При таком подходе информационная часть системы оказывается полностью изолированной от всех остальных цепей (при условии, что передатчик и приемник интерфейса 4-20 мА тоже содержат соответствующие изолирующие компоненты), что обеспечивает наивысший уровень защиты от электромагнитных помех. Напряжение питания удаленного оборудования в общем случае может быть любым. Чаще всего используются постоянные (12, 24 или 48 В) или переменное (220 В, 50 Гц) напряжения, что позволяет использовать для этой цели стандартные шины и источники питания.

Очевидно, что такой вариант подключения является самым сложным и дорогим, однако он позволяет дистанционно питать оборудование теоретически любой мощности и передавать информацию с наивысшим уровнем помехозащищенности. Конечно, на практике реальная мощность подключаемого оборудования ограничена пропускной способностью электрического кабеля, да и к интерфейсу 4-20 мА, откровенно говоря, такой способ соединения относится лишь формально, ведь в данном случае речь идет фактически о двух параллельно работающих независимых системах: системе питания и системе передачи информации.
Незначительно упростить систему можно путем замены двух двухпроводных кабелей одним четырехпроводным. Однако этот вариант в большинстве случаев будет компромиссным, поскольку жилы проводников электрической части кабеля чаще всего должны иметь большее сечение, а при высоких питающих напряжениях – и большую прочность изоляции, по сравнению с проводами его информационной части. Да и вероятность ошибочного подключения оборудования при использовании четырехпроводного кабеля значительно возрастает.
Если позволяют технические условия, то можно использовать промежуточный – трехпроводный вариант интерфейса. Его потенциальные возможности (высокая мощность дистанционного подключаемого оборудования и уровень помехозащищенности) за счет отдельных линий питания и передачи информации аналогичны четырехпроводной версии, но, за счет исключения электрической изоляции между разными частями системы, эта версия интерфейса оказывается проще и бюджетней. Например, в трехпроводной версии интерфейса 4-20 мА приемопередающие узлы и все остальное оборудование можно питать от одного источника (рисунок 8).

Таким образом, трех- и четырехпроводные версии 4-20 мА позволяют увеличить мощность дистанционно подключаемого оборудования, однако при этом возрастает как сложность, так и стоимость системы. Кроме этого, при использовании систем на опасных объектах увеличение уровня мощности, подаваемой к удаленному узлу, может вызвать проблемы с обеспечением требуемого уровня искро-, взрыво- и пожарной безопасности. Следует также отметить, что при использовании двухпроводной версии интерфейса 4-20 мА проблем с сертификацией оборудования для работы во взрывоопасных средах практически не возникает, то есть, на удаленное оборудование подается настолько мало энергии, что там даже нет условий для возникновения искры.
Раздел: КИПиА
Случайная статья: Измерение давления