Схемы АВР на контакторах
18 сен 2021 в 16:05
Простая схема АВР на 2 ввода
Простейшая схема АВР для двух однофазных вводов собирается всего лишь на одном магнитном пускателе. Для этого понадобится контактор с двумя парами нормально разомкнутых и нормально замкнутых контактов:

Если таковых в вашем контакторе не оказалось, можно использовать специальную приставку.

Только учтите, что контакты у большинства из них не рассчитаны на большие токи. А если вы решите подключать через АВР нагрузку всего дома, то уж точно не стоит этого делать, используя блок контакты расположенные по бокам стандартных пускателей.
Для этих целей лучше выбирать аппаратуру, изначально в своей конструкции имеющую именно силовые замкнутые и разомкнутые контакты.

Вот самая простая схема АВР:

Описание и принцип работы
Катушка магнитного пускателя подключается на один из вводов. В нормальном режиме напряжение поступает на катушку, она замыкает контакт КМ1-1, а контакт КМ1-2 размыкается.

SF1 и SF2 в схеме – это однополюсные автоматические выключатели.
Напряжение через контактор поступает к потребителю. Дополнительно в схеме могут быть подключены сигнальные лампы. Они визуально будут показывать какой из вводов в данный момент подключен. Немного измененная схемка с лампочками:

Если напряжение на первом вводе исчезло, контактор отпадает. Его контакты КМ1-1 размыкаются, а КМ2-1 замыкаются. Напряжение начинает поступать к потребителю с ввода №2.

Если вам в нормальном режиме просто нужно проверить работоспособность схемы, то выключите автомат SF1 и смотрите как реагирует сборка. Все ли работает исправно.
Самое главное здесь изначально проконтролировать на какой ток рассчитаны эти самые нормально замкнутые и разомкнутые контакты.

При этом обратите внимание, что эту простейшую схему можно собрать двумя способами:
- без разрыва ноля;
- с разрывом нулевого провода.
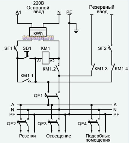
Схема ввода резерва с разрывом ноля
Без разрыва можно применять в том случае, если у вас есть две независимые линии эл. передач или кабельных ввода, от которых вы собственно и подключаете весь дом. А вот когда резервной линией является какой-то автономный источник энергии – ИБП или генератор, то здесь придется разрывать как фазу, так и ноль.

Так как основная сеть в 90% случаев выполнена с глухозаземленной нейтралью, а от генератора или ИБП идет с изолированной. Здесь объединять нулевой рабочий проводник от сети, с нулем от генератора нельзя.
Естественно, что все контакторы подключаются после счетчика kWh. QF – это модульные автоматы в щитке дома.
Если у вас второй источник питания подает напряжение не автоматически, например бензиновый генератор без пусковой аппаратуры. Который нужно сначала вручную завести, прогреть и только потом переключиться, то схемку можно немного изменить, добавив туда одну единственную кнопку.

За счет нее не будет происходить автоматического переключения. Вы сами выберите для этого нужный момент, нажав ее когда потребуется. Монтируется эта кнопка SB1 параллельно катушке контактора.
Когда у вас напряжение на основном вводе не исчезает на долго, а периодически пропадает и появляется (причины могут быть разными), в этом случае не желательны постоянные переключения контакторов туда-обратно. Здесь целесообразно использовать специальную приставку к контактору типа ПВИ-12 с задержкой времени.

Схема АВР на два ввода 380В
Трехфазная схема практически аналогична однофазной.

Только особо следите за правильной фазировкой АВС. Она должна совпадать на вводе-1 с вводом-2. Иначе 3-х фазные двигатели после переключения будут крутиться в обратную сторону.
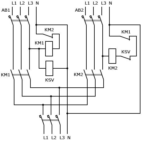
Схема АВР на 2 пускателя
Вторая схема немного посложнее. В ней используется уже два магнитных пускателя.

Допустим, у вас есть два трехфазных ввода и один потребитель. В схеме применены магнитные пускатели с 4-мя контактами:
- 3 нормально разомкнутые;
- 1 нормально замкнутый КМ1.
Катушка пускателя КМ1 подключается через фазу L3 от первого ввода и через нормально замкнутый контакт КМ2. Таким образом, когда вы подаете питание на ввод №1, катушка первого пускателя замыкается и вся нагрузка подключается к источнику напряжения №1.
Второй контактор при этом отключен, так как нормально замкнутый разъем КМ1, будет в этот момент размокнут, и питание на катушку второго пускателя поступать не будет. При исчезновении напряжения на первом вводе, отпадает контактор-1 и включается контактор-2. Потребитель остается со светом.
Самый главный плюс этих схем – их простота. А минусом является то, что подобные сборки называть схемами автоматизации можно с очень большой натяжкой.
Стоит лишь исчезнуть напряжению на той фазе, которая питает катушку включения и вы легко можете получить встречное КЗ.
Можно конечно усовершенствовать всю систему, выбрав катушку контактора не на 220В, а на 380В. В этом случае будет осуществлен контроль уже по двум фазам.

Но на 100% вы все равно себя не обезопасите. А если учесть момент возможного залипания контактов, то тем более.
Кроме того, вы никак не будете защищены от слишком низкого напряжения. Пускатель №1 может отключиться, только если U на входе будет ниже 110В. Во всех остальных случаях, ваше оборудование будет продолжать получать не качественную электроэнергию, хотя казалось бы, рядом и есть второй исправный ввод.
Чтобы повысить надежность, придется усложнять схему и включать в нее дополнительные элементы:
- реле напряжения;
- реле контроля фаз и т.п.
Поэтому в последнее время, для сборки схем АВР, все чаще стали применяться специальные реле или контроллеры - ”мозги” всего устройства. Они могут быть разных производителей и выполнять функцию не только включения резервного питания от одного источника.

Вдруг перед вами стоит более сложная задача. Например, нужно чтобы схема управляла сразу двумя вводами и вдобавок еще генератором. Причем генератор должен запускаться автоматически.
Алгоритм работы здесь следующий:
1.При неисправном вводе №1 происходит автоматическое переключение на ввод №2.
2.При отсутствии напряжения на обоих вводах осуществляется запуск генератора и переключение всей нагрузки на него.
Данные схемы подключения будут рассмотрены более подробнее в одной из следующих статей.
Простая схема АВР на 2 ввода
Простейшая схема АВР для двух однофазных вводов собирается всего лишь на одном магнитном пускателе. Для этого понадобится контактор с двумя парами нормально разомкнутых и нормально замкнутых контактов:

Если таковых в вашем контакторе не оказалось, можно использовать специальную приставку.

Только учтите, что контакты у большинства из них не рассчитаны на большие токи. А если вы решите подключать через АВР нагрузку всего дома, то уж точно не стоит этого делать, используя блок контакты расположенные по бокам стандартных пускателей.
Для этих целей лучше выбирать аппаратуру, изначально в своей конструкции имеющую именно силовые замкнутые и разомкнутые контакты.

Вот самая простая схема АВР:

Описание и принцип работы
Катушка магнитного пускателя подключается на один из вводов. В нормальном режиме напряжение поступает на катушку, она замыкает контакт КМ1-1, а контакт КМ1-2 размыкается.

SF1 и SF2 в схеме – это однополюсные автоматические выключатели.
Напряжение через контактор поступает к потребителю. Дополнительно в схеме могут быть подключены сигнальные лампы. Они визуально будут показывать какой из вводов в данный момент подключен. Немного измененная схемка с лампочками:

Если напряжение на первом вводе исчезло, контактор отпадает. Его контакты КМ1-1 размыкаются, а КМ2-1 замыкаются. Напряжение начинает поступать к потребителю с ввода №2.

Если вам в нормальном режиме просто нужно проверить работоспособность схемы, то выключите автомат SF1 и смотрите как реагирует сборка. Все ли работает исправно.
Самое главное здесь изначально проконтролировать на какой ток рассчитаны эти самые нормально замкнутые и разомкнутые контакты.

При этом обратите внимание, что эту простейшую схему можно собрать двумя способами:
- без разрыва ноля;
- с разрывом нулевого провода.
Схема ввода резерва с разрывом ноля
Без разрыва можно применять в том случае, если у вас есть две независимые линии эл. передач или кабельных ввода, от которых вы собственно и подключаете весь дом. А вот когда резервной линией является какой-то автономный источник энергии – ИБП или генератор, то здесь придется разрывать как фазу, так и ноль.

Так как основная сеть в 90% случаев выполнена с глухозаземленной нейтралью, а от генератора или ИБП идет с изолированной. Здесь объединять нулевой рабочий проводник от сети, с нулем от генератора нельзя.
Естественно, что все контакторы подключаются после счетчика kWh. QF – это модульные автоматы в щитке дома.
Если у вас второй источник питания подает напряжение не автоматически, например бензиновый генератор без пусковой аппаратуры. Который нужно сначала вручную завести, прогреть и только потом переключиться, то схемку можно немного изменить, добавив туда одну единственную кнопку.

За счет нее не будет происходить автоматического переключения. Вы сами выберите для этого нужный момент, нажав ее когда потребуется. Монтируется эта кнопка SB1 параллельно катушке контактора.
Когда у вас напряжение на основном вводе не исчезает на долго, а периодически пропадает и появляется (причины могут быть разными), в этом случае не желательны постоянные переключения контакторов туда-обратно. Здесь целесообразно использовать специальную приставку к контактору типа ПВИ-12 с задержкой времени.

Схема АВР на два ввода 380В
Трехфазная схема практически аналогична однофазной.

Только особо следите за правильной фазировкой АВС. Она должна совпадать на вводе-1 с вводом-2. Иначе 3-х фазные двигатели после переключения будут крутиться в обратную сторону.
Схема АВР на 2 пускателя
Вторая схема немного посложнее. В ней используется уже два магнитных пускателя.

Допустим, у вас есть два трехфазных ввода и один потребитель. В схеме применены магнитные пускатели с 4-мя контактами:
- 3 нормально разомкнутые;
- 1 нормально замкнутый КМ1.
Катушка пускателя КМ1 подключается через фазу L3 от первого ввода и через нормально замкнутый контакт КМ2. Таким образом, когда вы подаете питание на ввод №1, катушка первого пускателя замыкается и вся нагрузка подключается к источнику напряжения №1.
Второй контактор при этом отключен, так как нормально замкнутый разъем КМ1, будет в этот момент размокнут, и питание на катушку второго пускателя поступать не будет. При исчезновении напряжения на первом вводе, отпадает контактор-1 и включается контактор-2. Потребитель остается со светом.
Самый главный плюс этих схем – их простота. А минусом является то, что подобные сборки называть схемами автоматизации можно с очень большой натяжкой.
Стоит лишь исчезнуть напряжению на той фазе, которая питает катушку включения и вы легко можете получить встречное КЗ.
Можно конечно усовершенствовать всю систему, выбрав катушку контактора не на 220В, а на 380В. В этом случае будет осуществлен контроль уже по двум фазам.

Но на 100% вы все равно себя не обезопасите. А если учесть момент возможного залипания контактов, то тем более.
Кроме того, вы никак не будете защищены от слишком низкого напряжения. Пускатель №1 может отключиться, только если U на входе будет ниже 110В. Во всех остальных случаях, ваше оборудование будет продолжать получать не качественную электроэнергию, хотя казалось бы, рядом и есть второй исправный ввод.
Чтобы повысить надежность, придется усложнять схему и включать в нее дополнительные элементы:
- реле напряжения;
- реле контроля фаз и т.п.
Поэтому в последнее время, для сборки схем АВР, все чаще стали применяться специальные реле или контроллеры - ”мозги” всего устройства. Они могут быть разных производителей и выполнять функцию не только включения резервного питания от одного источника.

Вдруг перед вами стоит более сложная задача. Например, нужно чтобы схема управляла сразу двумя вводами и вдобавок еще генератором. Причем генератор должен запускаться автоматически.
Алгоритм работы здесь следующий:
1.При неисправном вводе №1 происходит автоматическое переключение на ввод №2.
2.При отсутствии напряжения на обоих вводах осуществляется запуск генератора и переключение всей нагрузки на него.
Данные схемы подключения будут рассмотрены более подробнее в одной из следующих статей.
Раздел: Электрика
Случайная статья: Схемы и группы соединения трансформаторов